云南网首页
新闻
云南
图片
社会
公益
彩云网评
云南网首页
新闻
云南
图片
社会
公益
彩云网评
扶贫热线
法治
教育
更多
金色热线
市长热线
新闻发布厅
人才强滇
简
繁
云南网邮箱
云报邮箱
登录
注册
您当前的位置:
云南网
>>
云南频道
>>
时政
>>
正文
云南省人民政府发布一批任免职通知 涉及27名干部
发布时间:
2020年05月07日 21:38:00
来源:
云南网
分享到微信
×
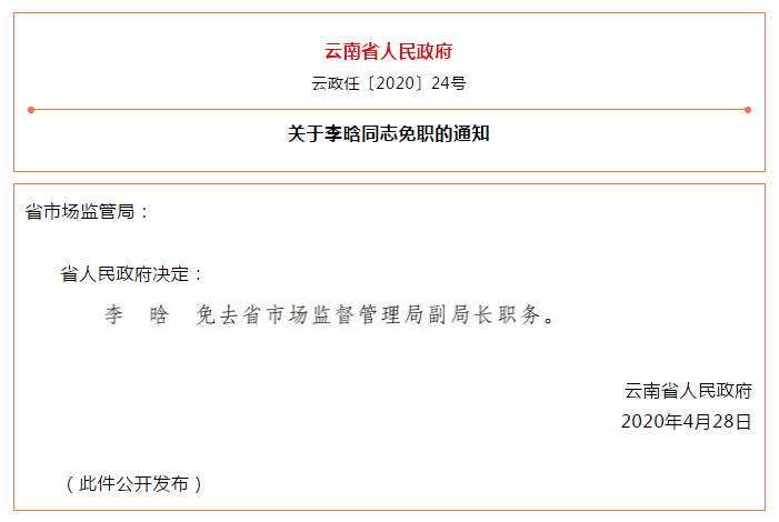
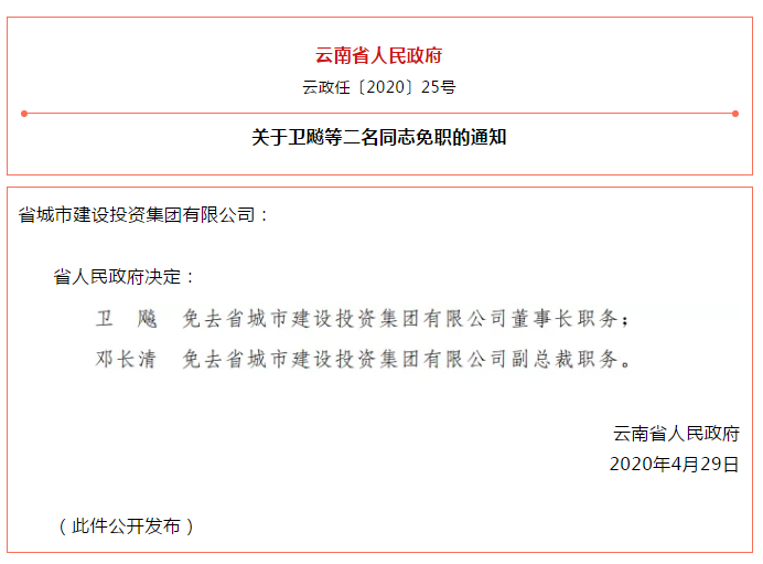
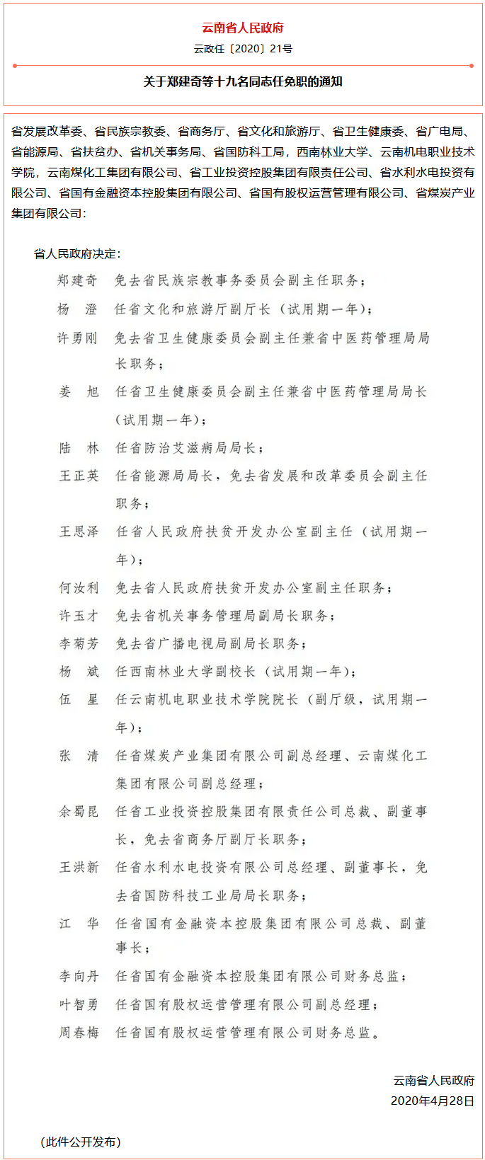
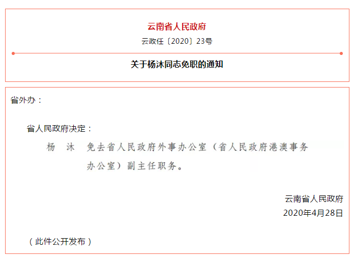
云南网讯(记者 云仲肖)近日,云南省人民政府发布一批任免职通知,共涉及27名干部。具体通知如下:
责任编辑:
杨茜
今日云南
举报
·
洱海论坛分论坛共探美丽城市建设新路径
·
洱海论坛分论坛探讨生态治理全民参与与国际协作新路径
·
滇中新区:打造优化营商环境“升级版”
·
曲靖市出台20条措施稳就业促增收
·
磨憨公路口岸货运通关量单日首次超过1000辆次
·
云南省加力推进明示企业贷款综合融资成本工作 融资成本透明 增进银企互信
·
今年一季度普洱咖啡出口破亿元——全链提质增活力 打造产业新高地
读图
“一片叶子富一方百姓”,“三茶”统筹的南平实践展在中国非遗馆开幕
云南盈江:五月插秧忙 沃野铺新绿
制定推广路线图 我国加快推进车用再生材料应用
明年6月起实施 光伏组件两项强制性国家标准发布
无人机给电力设备做“体检” “人工智能+”场景不断更新
前4月交通运输经济“成绩单”出炉 货运量等延续增长态势
西盟佤族歌舞“燃”动澳门!
鹤庆:沪滇帮扶精准“浇灌” 花卉产业绽放“美丽经济”
政策解读
点外卖注意看这些!新规下月实施
省级科普专项资金如何管理?云南省印发办法
未落户常住人口好消息!多部门发布
云南出台方案推动惠企实事落实落地
云南拟出台幼儿园收费新规 普惠性民办园保
保障改善民生 绘就云岭幸福新画卷——解读
彩云网评
先以“草台”身份登场
儿童节最好的礼物,是一张空白的日程表
变相低消,该休矣
以“夏季攻势”拼出全年“胜”势
高考期间禁用AI是底线,教育善用AI是考题
电价跟着市场走,是大势也是好事
视频
大理剑川“蝴蝶谷”迎来最佳观赏期
八千里求医终得治 昆明市延安医院成功救治
大理剑川“蝴蝶谷”迎来最佳观赏期
云南耿马:萱龙湖畔邂逅璀璨星河
云南丽江:初夏蓝月谷 雪峰映碧水
桂莉专家工作站落户宣威市第一人民医院
专题
有一种叫云南的生活
【专题】黄金通道 山水交响丨中老铁路开通
【专题】时政深1°
云南观察
12306售罄为何第三方还有票?加钱抢票有用
云南五地发布干部任前公示公告
事关汽车以旧换新补贴!云南省商务厅发布公
打牢社会治理的中华优秀传统文化根基
为推进乡村全面振兴增添文化动力
关注云南发布
关注云南网微信
关注云南日报微信
新闻爆料热线:0871-64160447 64156165 投稿邮箱:ynwbjzx@163.com
云南网简介
| 服务合作 |
广告报价
|
联系方式
|
中央厨房
|
网站声明
滇ICP备08000875号
互联网新闻信息服务许可证编号:53120170002
信息网络传播视听节目许可证号:2511600
互联网出版许可证:新出网证(滇)字 04号
广播电视节目制作经营许可证号:(云)字第00093号
增值电信业务经营许可证编号:滇B2-20090008
® yunnan.cn All Rights Reserved since 2003.08
未经云南网书面特别授权,请勿转载或建立镜像,违者依法必究
24小时网站违法和不良信息举报电话:0871-64166935;举报邮箱:
jubao@yunnan.cn