云南网讯(记者 牟燕红)近日,由中国文物报社、中国文化遗产传播中心、中华文明展示传播联盟主办,北京天图设计工程有限公司协办的“2024全国文物修复案例宣传展示活动”终评会在北京举行,云南省博物馆馆藏纺织品文物保护修复项目等荣获十佳项目。
终评会由13名专家组成评议委员会,听取入围终评项目代表的现场汇报,实名投票产生“2024全国文物修复案例宣传展示活动十佳项目”和20个“2024全国文物修复案例宣传展示活动优秀项目”。

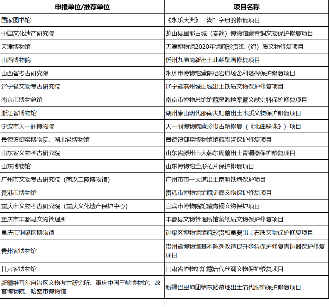
2024全国文物修复案例宣传展示活动十佳项目名单(按行政区划排序)

2024全国文物修复案例宣传展示活动优秀项目名单(按行政区划排序)
洗衣服大家都干过,但你见过博物馆里“洗”衣服吗?2024年,云南省博物馆和北京服装学院民族服饰博物馆的“文物医生”携手完成了一项特殊的修复工作——8件珍贵的少数民族服饰文物重获新生。这批文物均为云南省博物馆馆藏珍品,包括:楚雄彝族绣花挎包、壮族女上衣及银褂、傣族拼缎绣花坠铃须筒裙、傣族女服、德宏傣族童帽、傣族土司绣花女上衣、德宏傣族妇女五彩织花筒裙、德宏傣族婚礼女服上衣。



云南省博物馆供图
据悉,此次项目涉及8件傣族、壮族和彝族服饰文物:其材质多样,包括棉、丝、麻等天然材料,以及天然染料和化学染料;服饰上饰有不同材质的装饰,如金属、羊皮、纸等,其中以金属品为最多。8件文物分别反映了不同时代、不同阶层、不同民族的生活状况,既是研究区域民族史、边疆史的重要历史资料,也是研究民族文化和民族间文化交往、交流、交融的重要实物,具有极高的研究价值。同时,8件文物还使用了多种装饰工艺,极富民族特色,反映了少数民族服饰在织、绣、染及金工等方面的技术水平与造物观。


