原标题:权威发布丨云南省人民政府办公厅关于印发云南省行政机关政策解读工作办法的通知
云南省人民政府办公厅
云政办发〔2023〕13号
云南省人民政府办公厅关于印发
云南省行政机关政策解读工作办法的通知
各州、市人民政府,省直各委、办、厅、局:
《云南省行政机关政策解读工作办法》已经省人民政府同意,现印发给你们,请认真贯彻执行。
云南省人民政府办公厅
2023年3月6日
(此件公开发布)
云南省行政机关政策解读工作办法
第一章 总 则
第一条 为加强和规范全省各级行政机关政策解读工作,增进公众对政府重大决策、重要政策的理解认同,增强政府公信力和政策执行力,推动政府职能转变和治理能力提升,根据党中央、国务院关于深化政务公开的决策部署,结合我省实际,制定本办法。
第二条 本办法所称政策解读,是指政策起草部门对涉及面广、社会关注度高、专业性较强、与群众利益密切相关的政策性文件出台背景和目的、核心概念、影响范围、管理执行标准、利企惠民举措及享受条件等实质性内容所作的解释性说明。
第三条 各级政府办公厅(室)是本行政区域政策解读工作的主管单位,具体负责组织协调、指导推进、监督检查本行政区域政策解读工作。各级司法行政、政府新闻、网信部门根据职责分工,在同级政府办公厅(室)的统一协调下,协同推进政策解读有关工作。
第四条 政策解读坚持“谁起草、谁解读”的原则。以政府或者政府办公厅(室)名义印发的政策性文件,由起草部门负责做好解读工作。以政府部门名义印发的政策性文件,由制发部门负责做好解读工作;多个部门联合起草、联合发文的,由牵头部门组织其他联合发文部门做好解读工作。
第五条 行政机关应当建立健全政策解读工作制度机制,明确政策解读机构、流程、责任等,做好解读材料保密审查,推动政策解读工作有序有效实施。
第六条 行政机关应当以“社会公众准确理解政策、下级机关准确执行政策”为目的,坚持“行政机关对社会公众、上级机关对下级机关解读并重”的原则,开展实质性、形象化、通俗化的政策解读工作。
第七条 政策解读应当按照政策性文件与解读方案、解读材料同步组织、同步审签、同步部署的“三同步”要求实施。
政策性文件起草时,应当加强调查研究、坚持实事求是,规范做好合法性审核、风险评估,统筹考虑政策措施的公开属性、社会关注度、可操作性等问题,避免空话套话,确保政策出台后可公开、易解读、能落地。
第二章 解读范围
第八条 主动公开的政策性文件,属于下列情形之一,应当进行解读:
(一)地方政府规章;
(二)政府及其部门制定的行政规范性文件;
(三)以政府或者政府办公厅(室)名义以及政府部门名义印发的,不属于行政规范性文件,但具有管理公共事务作用,涉及公民、法人或者其他社会组织权利义务、切身利益及重大公共利益,社会关注度高,需要广泛知晓,或专业性较强的政策性文件(其标题含“意见”、“措施”、“方案”、“办法”、“规则”、“细则”、“计划”、“规划”、“纲要”等字样的文件);
(四)其他需要解读的政策性文件。
各地各部门可在此基础上,结合实际进一步确定政策解读的范围。
第九条 地方政府规章、行政规范性文件、重大行政决策和政策措施等按照有关规定向社会公开征求意见的,起草部门应当同时发布征求意见稿起草说明、编制说明等,增进公众对拟出台政策的认同和支持。
第三章 工作流程
第十条 政策起草部门起草政策性文件时,应当同步谋划、编制解读方案和解读材料。
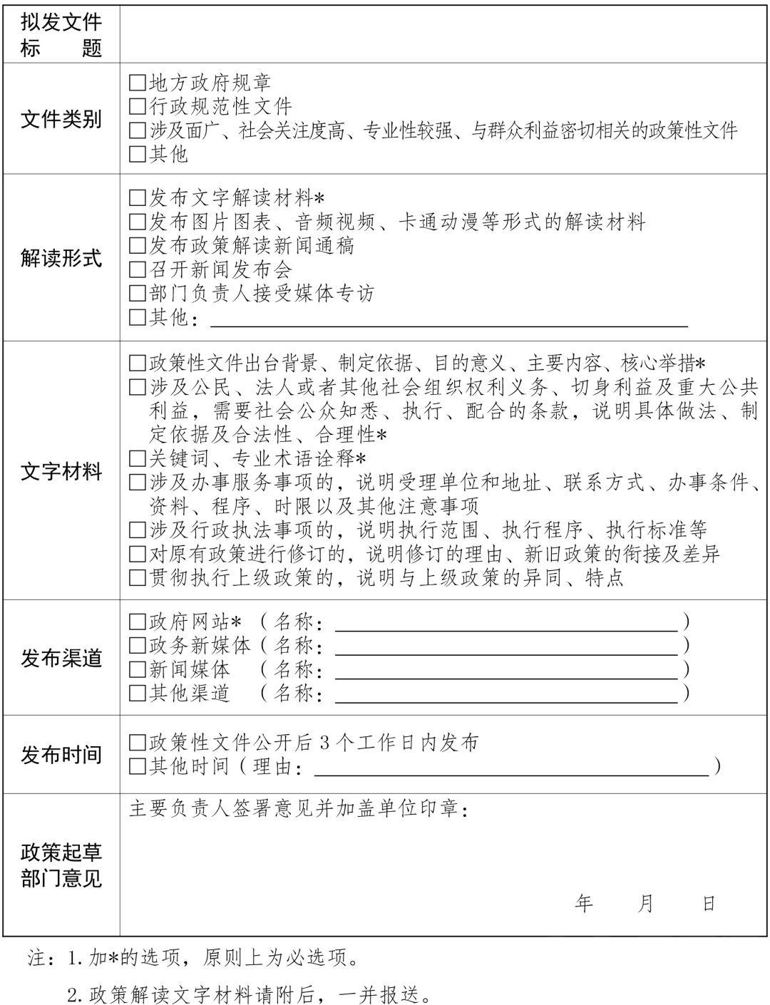
解读方案主要包括文件标题、文件类别、解读形式、文字材料、发布渠道、发布时间等内容(见附件)。
解读材料应当注重针对性和实用性,可根据政策性文件的主要内容、理解难点以及公众关注重点重新归纳组织文字,不能简单地复制摘抄文件内容或者以文件精简版方式呈现。解读材料应当包括但不限于以下内容:
(一)政策性文件的出台背景、制定依据、目的意义、主要内容、核心举措;
(二)政策性文件中的关键词、专业术语,以及社会公众可能误解、存疑、质疑的内容;
(三)涉及公民、法人或者其他社会组织权利义务、切身利益及重大公共利益,需要社会公众知悉、执行、配合的条款,说明具体做法、制定依据及合法性、合理性;
(四)涉及办事服务事项的,根据政策性文件内容说明受理单位和地址、联系方式、办事条件、资料、程序、时限以及其他注意事项;
(五)涉及行政执法事项的,说明执行范围、执行程序、执行标准等;
(六)属于对原有政策进行修订的,说明修订的理由和新旧政策的衔接及差异;
(七)属于贯彻执行上级政策的,说明与上级政策的异同、特点。
第十一条 政策解读应当与公文办理环节有机融合、协同推进。以政府或者政府办公厅(室)名义印发的政策性文件,或者拟冠经本级人民政府同意以部门名义印发的政策性文件,起草部门报送代拟稿时,应当将本部门主要负责人审签后的政策解读方案、解读材料一并报送政府办公厅(室)。随同政策性文件代拟稿送审的解读材料一般为文字解读材料。政府办公厅(室)文件承办机构应当对解读材料的内容质量进行严格把关。
未报送政策解读方案、解读材料的,政府办公厅(室)收文机构应当予以退文。若起草部门认为报批的政策性文件无需解读的,应当在报送文件时作出书面说明,政府办公厅(室)收文机构收文后进行分办,由文件承办机构与政务公开机构会商并作出研判;若认为有必要解读而没有解读的应当予以退文,由起草部门补充政策解读方案、解读材料后重新报送。
政府办公厅(室)文件承办机构办件时应当将政策解读方案、解读材料与政策性文件一并报送政府领导审签。提请政府常务会议审议的政策性文件应当附解读方案和文字解读材料。
地方政府规章由起草部门组织编制解读方案、解读材料,与规章草案一并送司法行政部门审查。地方政府规章有立法解释的,其政策解读应当结合立法解释进行全面解读。
政策性文件正式印发后,起草部门应当根据定稿文件对解读材料作相应修改完善后,报送政府办公厅(室)政务公开机构。
第四章 解读发布
第十二条 政府网站是政策解读的第一发布平台,应当设置“政策解读”专栏,汇总发布本行政机关各种展现形式的解读材料,并与对应的政策性文件相互关联。其他平台需要发布政策解读的,应当与政府网站保持内容一致。
政策性文件的文字解读材料原则上与政策性文件同步发布、关联发布;若有延后,应当于政策性文件公开后3个工作日内在政府网站“政策解读”专栏发布,并做好与政策性文件的相互关联。
第十三条 政策解读应当积极运用新闻发布会、网络问政、接受访谈、媒体专访、简明问答、政策宣讲等方式开展,鼓励增加图片图表、音频视频、卡通动漫等群众喜闻乐见的展现形式,使政策可视、可读、可感。以政府或者政府办公厅(室)名义印发的政策性文件,应当提高多元化方式解读比例。对专业性较强的政策性文件,应当注重发挥专家学者作用,提升解读的科学性、权威性。
第十四条 行政机关应当充分利用政务新媒体传播速度快、受众面广、互动性强的特征,制作发布适合新媒体展现的政策解读材料,不断提高传播力和到达率。
第十五条 政府常务会议研究确定的政策性文件出台后,起草部门可通过新闻发布会进行解读。其中,涉及全局性重大民生问题、社会高度关注的重要政策措施,应当以本级人民政府名义召开新闻发布会,及时进行全面解读发布。
第十六条 行政机关应当在同级政府新闻部门的指导下,通过新闻媒体开展政策解读,增强政策的传播力、引导力、影响力。
主要包括以下方式:
(一)发布政策解读新闻通稿;
(二)召开新闻发布会、媒体吹风会等;
(三)行政机关负责人接受媒体专访等。
第十七条 属于解读范围的政策性文件,起草部门可准备新闻通稿,交由同级政府新闻部门协调主流新闻媒体发布。
第十八条 新闻媒体自主编发的政策解读类新闻稿件,应当避免断章取义、误解误读。政策起草部门发现新闻媒体自主编发的政策解读类新闻稿件存在误解误读的,应当及时协调新闻媒体予以纠正。
第十九条 通过新闻发布会、媒体吹风会开展政策解读的,应当按照《云南省党务政务公开新闻发布管理实施办法》(云办发〔2019〕10号)的规定执行。
第二十条 各级行政机关主要负责人应当履行重要政策“第一解读人”职责,通过参加新闻发布会、接受访谈、接受媒体专访等方式,带头解读政策,传递权威信息。与宏观经济和民生密切相关以及社会关注事项较多的政策起草部门主要负责人,每年带头开展政策解读应当不少于1次。
第二十一条 乡镇人民政府(街道办事处)、村(居)民委员会应当结合基层实际,因地制宜、因事制宜,充分利用信息公示栏、流动宣传车、益农信用社、村(居)民微信群、广播、大喇叭等方式进行政策宣讲,扩大政策传播范围。
第五章 解读应用
第二十二条 行政机关应当建设政策咨询问答库,对本行政机关现行有效政策性文件中社会公众关注的热点、重点、疑点进行整理提炼,以问答形式集中展现,并同步推送到本级人民政府门户网站互动交流平台、在线政务服务平台及政务(便民)服务中心(站)政策咨询综合服务窗口、12345政务服务便民热线知识库。
第二十三条 行政机关应当依托12345政务服务便民热线或者常用的对外联系电话,为企业和群众提供政策咨询“一号答”服务;政府网站、政务新媒体应当依托公开信箱、网民留言、12345政务服务便民热线网络受理平台等互动交流渠道,为企业和群众提供政策咨询“一网答”服务;政务(便民)服务中心(站)应当依托综合服务窗口,强化政策咨询功能,聚焦生育、上学、就业、创业、养老、医疗、纳税等方面问题,为企业和群众提供政策咨询“一站式”服务。有条件的,可建设智能化政策问答平台,围绕各类高频政策咨询事项开展智能问答。
第六章 解读回应
第二十四条 政策起草部门应当密切关注政策性文件及其解读材料发布后的各方反映,把握节奏和力度,推行跟踪解读、多轮解读,防止政策性文件和解读材料被误解误读,造成负面影响。对群众关切和社会热点,应当主动快速引导、释放权威信号、正面回应疑虑,以解决问题的具体举措实质性回应社会关切。
第二十五条 社会公众对政策性文件提出合理建议的,起草部门应当进行研判,有助于政策完善的,应当及时吸纳。
第二十六条 社会公众对政策性文件不理解、存在模糊认识的,起草部门应当主动解疑释惑,澄清事实;对于错误看法或者误解误读,应当及时发布权威信息,进行引导和纠正;对于虚假和不实信息,应当及时回应,并将涉嫌违法的有关情况和线索移交公安、网信部门依法依规进行查处。
第二十七条 各级政府出台的重要政策或者社会关注度高的其他政策引发的政务舆情,起草部门应当在24小时内予以回应;其他政策引发的政务舆情,起草部门应当在48小时内予以回应。
第二十八条 重要政策性文件发布前,起草部门应当加强舆情风险评估,有关情况及时通报同级网信部门。各级网信部门应当加强对同级政府重要政策施行情况的网络舆情监测,发现网络舆情及时向起草部门通报,指导、督促其妥善应对处置舆情。
第七章 监督保障
第二十九条 行政机关应当加强政策解读工作的组织领导,做好必要的人员和经费保障。
第三十条 政策解读工作主管单位应当加强对下级行政机关的日常指导和监督检查,将政策解读工作纳入政务公开年度业务培训,每季度至少开展1次政策解读情况检查,检查结果在本级人民政府门户网站公开发布。
第三十一条 政策解读工作主管单位应当建立包括政策起草部门、政府新闻部门、同级网信部门和政府门户网站承办单位在内的协同联动机制,及时沟通解读工作具体事项。
第三十二条 政策解读工作主管单位应当将季度政策解读情况检查结果运用于政务公开年度考评。
第三十三条 本办法自印发之日起施行。《云南省人民政府办公厅关于印发云南省行政机关政策文件解读工作实施办法的通知》(云政办发〔2018〕53号)同时废止。
附件:政策解读方案(模板)
附件
政策解读方案(模板)



