
云南网讯(记者 许芸翡)6月29日,由云南省委网信办主办,云南网、云南日报理论评论部、《社会主义论坛》编辑部承办,各州(市)委网信办和全省主要网媒共同协办的第三届“彩云杯”网评大赛圆满收官,经大赛终评评委会评定,165件获奖作品出炉。本届大赛以习近平新时代中国特色社会主义思想为指导,紧密结合“产业强省”战略和省委、省政府有关决策部署,围绕在更高起点上走产业强滇之路、构建现代化产业体系、营造一流营商环境、培育壮大市场主体、培育壮大新兴产业、推进数字云南建设、做强绿色能源牌、推动全产业链优化升级、推动服务业高质量发展等方向,邀请全国相关领域专家学者和网络评论员建言献策,谈思想认识、讲切身体会、说创新举措,为走好走稳产业强滇之路凝聚强大精神力量。

6月29日,第三届“彩云杯”网评大赛终评会评审现场。纳子胜 摄
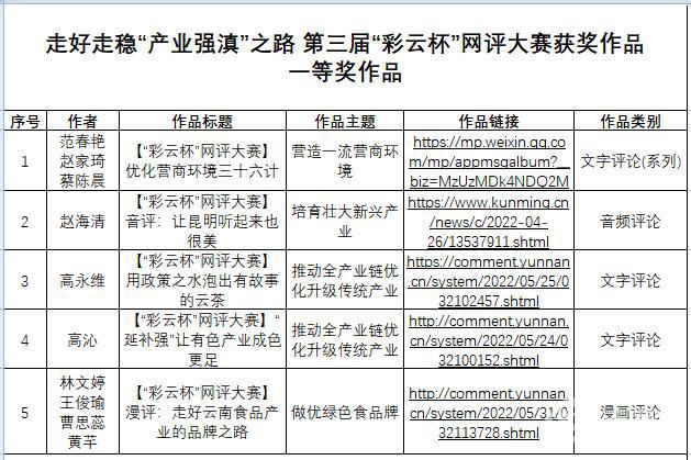
大赛征稿、初评、点赞、终评四个环节历时3个月,全程热度不减,共收到来自江苏、山东、陕西、河北、湖北、河南等二十多个省市以及云南16州(市)等地参赛作品2000余件,作品类型多样、议题丰富。值得一提的是,许多作品侧重对具体产业的剖析,云花、云茶、野生菌、温泉小镇、有色金属……凸显为“产业强滇”建言献策的实际意义。同时,大赛获得了省国资委、发改委、工商联等产业发展相关职能部门的鼎力相助,广泛动员省内各大中小企业作者参赛,云南建投第二水利水电建设公司、云南云天化联合商务公司、云南机场集团、云南城投众和建设集团公司等多家企业纷纷来稿,其中,云锡控股参赛作品《“延补强”让有色产业成色更足》因观点鲜明、说理透彻,斩获此次大赛一等奖,让从事一线工作的相关人员来谈举措、谈创新,充分体现大赛的专业性。此外,云南中医药大学、云南大学、云南师范大学、云锡职业技术学院、昆明学院等省内高校的师生参赛热情高涨,学生作者结合所学专业,为“产业强滇”注入年轻的力量。

6月29日,第三届“彩云杯”网评大赛终评会评审现场。纳子胜 摄
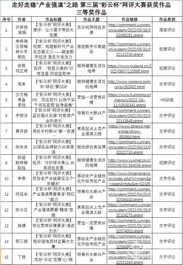
终评阶段,由省委机关、省记协、省国资委、省投资促进局、云南高校、省级媒体等11名专家评委组成的评审会,最终评定了包括视评、漫评、音评、H5等类型的165件获奖作品。其中,一等奖5件,二等奖15件,三等奖45件,优秀奖100件。《优化营商环境三十六计》以系列的方式呈现,涵盖了文字、海报等形式,在评审环节中专家认同度较高,入选一等奖。由昆明市委网信办推荐的音评作品《让昆明听起来也很美》因其新颖的呈现方式以及独特的视角同样荣获大赛一等奖。评审会结束后,各位专家评委就网评员队伍建设、赛后成果运用、融媒体传播的创新性、赛事品牌打造等议题进行了深入讨论。评委们提出,要借助大赛举办契机,扩大本土网评员队伍建设,形成资源交互共享,同时要更多鼓励活泼的文风,做好融媒产品的呈现以及加强与高校、省属企业等部门联动配合。大赛组委会也表示将不断总结经验,不断探索创新,努力将“彩云杯”打造成为具有全国影响力和舆论引导力的精品赛事。
附件:走好走稳“产业强滇”之路 第三届“彩云杯”网评大赛获奖作品(可点击下载)














