云南网讯(记者 张轩玮)2月19日,云南省应对疫情工作领导小组指挥部发布第10号通告,通告全文如下:
中共云南省委 云南省人民政府
应对新型冠状病毒感染肺炎疫情
工作领导小组指挥部
通 告
第10号
云南省应对新冠肺炎疫情分区分级
防控的实施意见
为贯彻习近平总书记“科学防治、精准施策”指示精神,落实省委、省政府“从全面防控向精准防控、重点防控转变”的工作要求,实施差异化防控措施,结合我省疫情形势,现提出以下实施意见:
一、分区分级原则
(一)科学评估原则。以累计确诊病例数、近期疫情发展趋势及二代病例数、聚集性疫情等要素为评估依据,以县域为单位将疫情风险分为高、中、低3个等级。
(二)精准施策原则。各地须根据本实施意见,细化本地防控方案,做到一县一策。
(三)动态调整原则。各地根据疫情发展态势,动态开展疫情风险评估,适时调整防控措施。
二、分级标准
低风险地区:无确诊病例,或连续14天无新增确诊病例。
中风险地区:14天内有新增确诊病例,累计确诊病例不超过50例;或累计确诊病例超过50例,14天内未发生聚集性疫情。
高风险地区:累计确诊病例超过50例,14天内有聚集性疫情发生。
三、防控措施
(一)严防输入风险
在机场、火车站、高速公路和国省干线省界入口,所有拟入滇人员须填写《个人健康申报表》,接受体温检测,如有发热、咳嗽等情况,就地隔离排查,同时实施人员分类管理:
1.对湖北省内已实施交通管控州市的拟入滇人员,一律劝返。
2.对湖北省内未实施交通管控州市的拟入滇人员,在滇有工作单位或有固定居所的,集中隔离医学观察14天;在滇无工作单位或无固定居所的一律劝返。
3.来自其他疫情高风险地区的拟入滇人员,须填写《个人健康申报表》,集中或居家隔离观察14天。居家隔离的要自觉接受社区管理。
4.来自非疫情高风险地区的拟入滇人员,须填写《个人健康申报表》。
(二)实行分区分级管理
1.低风险地区全面恢复到疫情发生前的正常生产、生活秩序。
(1)保证交通畅通,不得封路、封村、封社区、封市场。
(2)全面复工复产,积极帮助企业解决用工、原材料、资金、设备等方面的困难和问题。对企业复工复产不得以审批、备案等方式进行限制。
(3)城市社区、农村村委会对所有外来人员实行网格化排查和管理。加强城中村、城乡结合部、厂矿、工地等重点部位的疫情监测。
(4)医疗机构继续落实预检分诊和发热门诊管理,对所有发热和咳嗽病人及时进行排查。保留定点医院和集中隔离观察场所。
(5)大力开展爱国卫生运动,开展环境整治和健康知识普及。
(6)密切关注周边地区疫情动态,开展风险评估,适时调整风险级别和防控措施。
2.中风险地区有序恢复正常生产、生活秩序。
(1)无确诊病例的乡镇、街道、城乡社区,可参照低风险地区的防控措施,保证正常的交通、生产、生活秩序,开放景点景区。
(2)在对疫情有关场所和人员采取必要防控措施的同时,合理安排复工复产,落实企业疫情防控责任,配备必要的个人防护用品,并做好通风、消毒、体温监测等防控工作。
(3)将确诊病例、疑似病例全部收入定点医院治疗,对无症状感染者按确诊病例管理,减少重症和死亡病例。
(4)对密切接触者进行严格追踪管理,全部采取集中隔离医学观察,控制二代病例和聚集性疫情。
(5)对有确诊病例的疫点实行隔离和封闭管理。
(6)对连续14天无新增确诊病例的县域,可及时调整为低风险地区。
3.高风险地区采取“内防扩散、外防输出、严格管控”的防控策略,实施严格的疫情防控措施。
(1)对有确诊病例的疫点实行隔离和封闭管理,对出现聚集性病例的居民小区(村组)实行区域封锁。
(2)保障疫情防控、公共事业运行、群众生活必需及其他涉及重要国计民生企业正常运转。指导其他企业采取灵活方式安排员工工作。出现确诊病例的企业应立即停工停产,直到评估合格后方能复工。
(3)暂停大型会议、会展、演出、体育赛事、聚餐、娱乐休闲等人群聚集性活动。
(4)采取一切有效措施严防疫情向周边地区输出、扩散,把疫情控制在最小范围。依法按程序审批后,可实行区域交通管控。
(5)对连续14天无新增聚集性疫情的县域,可及时调整为中风险地区。
(三)重点场所防控
1.在全省范围内使用“云南抗疫情”微信小程序扫码登记。重点是人员流动性大、相对不固定的公共场所。对住宅小区、学校、办公场所等,可自愿扫码,不作硬性要求。
2.全省各级各类学校开学时间另行通知。
四、工作要求
(一)强化属地责任。各地要按照“坚定信心、同舟共济、科学防治、精准施策”的方针,严格落实分区分级精准防控要求,由全面防控向精准防控、重点防控转变,统筹推进疫情防控和复工复产各项工作,推动经济社会秩序逐步恢复正常。
(二)坚持依法防控。坚决纠正偏颇和极端做法,不搞攀比,不搞“一刀切”,不搞层层加码。
省应对疫情工作领导小组指挥部此前发布的通告与本通告不一致的,以本通告为准。
云南省应对疫情工作领导小组指挥部
2020年2月19日
附件
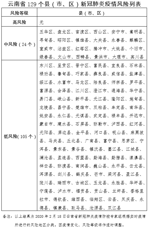
云南省129个县(市、区)新冠肺炎疫情风险列表


