原标题:共39个!我省2025年度规上企业新设研发机构拟补助名单正在公示
根据《云南省科技计划项目管理办法》等文件规定,经相关会议审议通过,云南省科学技术厅现将2025年规上企业新设研发机构拟补助名单进行公示,并对有关情况说明如下:
一、公示期截至2025年11月6日。公示期内,对拟补助企业名单有异议的单位或个人,均可以实名书面形式向省科技厅反映,反映的问题需明确、具体,并提供相应证明材料。省科技厅将严格按照相关规定对所反映意见核查处理。
二、公示结束无异议后,将拟补助企业纳入项目库,根据年度省财政科技经费情况安排下达补助经费。
联系人:省科技厅规划协调处,刘老师
联系电话:0871-63136747
电子邮箱:liuqiangkm2002@163.com
地址及邮编:昆明市北京路542号省科技厅大楼907,650051
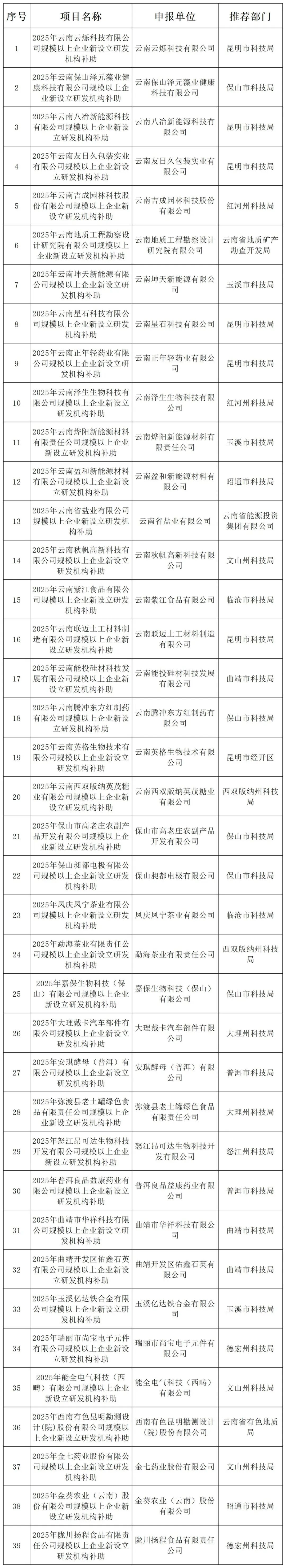
2025年度规上企业新设研发机构拟补助名单

△点击查看大图


