原标题:【聚焦】5G网络、区块链……云南704个“新基建”项目公布!
近日,云南省发展和改革委员会下发了《关于印发云南省新基建项目(2020-2022年)的通知》,公布了2020至2022年云南省新基建项目表,并提出要求。
一、加强组织领导
各地、各部门要提高政治站位,进一步统一思想和行动,充分认识加快推进新基建的重大意义。
对新基建项目要制定工作目标和计划,明确工作任务、时间节点和进度要求,加快项目建设,尽快形成实物工作量,做到领导到位、责任到位、措施到位、投入到位。
二、做好协调服务
各地、各部门要在项目表基础上筛选出一批前期工作扎实、落地性强的标志性项目进行重点攻关,尽快形成示范。
各州、市及时协调解决本区域项目存在的重大问题,省直有关部门要会同各州、市按照“要素跟着项目走”的原则,在要素保障上全力支持新基建项目建设。
三、强化日常调度
各州、市发展改革委和省直有关部门要及时做好项目调度,主动靠前服务,指导项目业主深入细致梳理项目推进情况、存在困难及问题,及时、准确、全面地掌握项目进展情况,并于每月10日前向省发展改革委报送上月新基建项目进展情况。省发展改革委及时收集整理、分析研判,定期形成专报供省委、省政府决策参考。

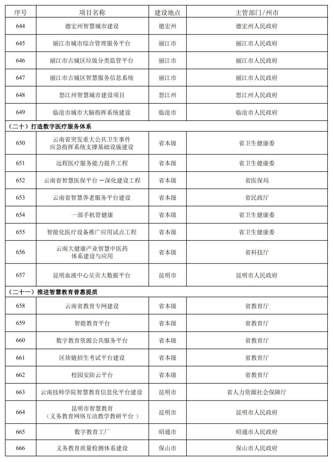
2020至2022年
云南省“新基建”项目
共704个
包括4大领域22个方面
名单如下





























构建高速泛在优质新网络
打造数字创新应用新平台
铸造传统基建升级新引擎
建设行业融合赋能新载体
未来可期
(资料 云南省发展和改革委员会 信息员 黄亿)


