原标题:82个!云南首批“高速+”项目推介清单发布
近日
云南省发展和改革委员会发布
云南省第一批“高速+”项目推介清单
清单包括5个类别82个项目
总投资153.13亿元
为民间资本提供投资参考
详情如下↓↓
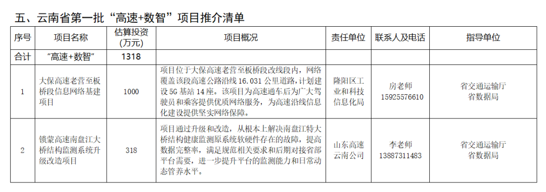
为加快释放《云南省推动高速公路融合发展若干政策措施(试行)》牵引效应,逐步推动高速公路融合发展成型起势,经州(市)谋划、专家评审、部门会商等程序,省发展改革委、省交通运输厅形成了《云南省第一批“高速+”项目推介清单》,现予公布。
本批清单包括“高速+工业”“高速+文旅”“高速+光伏”“高速+物流”“高速+数智”5个类别82个项目,总投资153.13亿元,为民间资本提供投资参考。所有项目均坚持政府引导、市场主导,严格按市场化原则公开招投标,欢迎各类经营主体积极洽谈跟进,参与项目“投资、融资、建设、管理、运营”,最大化扩大投资效益,实现互利共赢。
云南省第一批“高速+”项目
推介清单如下





资料:云南省发展和改革委员会
信息员:蒲嘉
编辑:刘馨玙


