第一章 总 则
第一条 为深入贯彻落实习近平新时代中国特色社会主义思想和习近平总书记关于文艺工作的重要论述,贯彻落实党的二十大精神,激励我省文艺出精品、出人才、出效益,推动我省文艺事业进一步攀高原、登高峰,加快建设文化强省,根据《中华人民共和国预算法》《中共云南省委关于加强文艺工作的实施意见》等规定,制定本办法。
第二条 本实施办法所称云南省文艺精品创作专项扶持资金(以下简称“扶持资金”),是指由省级财政年度预算安排,专项用于文艺创作扶持、文艺精品奖励、重大文化艺术活动资助的专项资金。
第三条 扶持资金的管理使用,坚持“前端为辅、后端为主”的导向,按照“扶持基础、奖励精品和集中财力办大事”的思路,充分运用“揭榜挂帅”、央地合作、联合攻关等形式,完善扶持奖励政策体系,创新文艺创作组织方式,提升文艺创作组织化程度,重点扶持奖励优秀文艺作品、具有全国性国际性影响力的文艺活动,提高财政资金使用绩效,提升云南文艺影响力。
第二章 扶持资金管理职责
第四条 扶持资金由省财政厅会同省委宣传部共同管理,分别履行下列管理职责:
(一)省委宣传部负责扶持资金的预算绩效管理、预决算编制、组织项目申报和审核、提出资金分配方案、实施绩效运行监控、组织实施部门开展自评、开展预算绩效评价、公开相关信息等。
(二)省财政厅负责审核扶持资金预算和绩效目标、开展绩效运行监控、审核绩效评估报告、重点项目绩效评估、抽查复核自评结果、开展预算绩效考核等。
第五条 省级宣传文化部门,各州(市)、县(市、区)财政局和党委宣传部履行下列管理职责:
(一)省级宣传文化部门,各州(市)、县(市、区)党委宣传部负责所属(所在地)单位及个人项目申报、预算审核、项目推荐,按规定将省级下达的专项资金及时、足额拨付给项目实施单位,实施绩效评价和管理监督。
(二)各州(市)、县(市、区)财政局负责将省级下达的专项资金及时、足额下达同级党委宣传部,开展绩效运行监控和管理监督。
第六条 按照“谁申报谁负责、谁使用谁负责”的原则,扶持资金申报单位和实施主体对推荐项目和申报材料的合规性、合理性、真实性负责,对申报项目的政治方向导向、质量进度管理、绩效管理和资金安全负责。
第三章 文艺创作扶持
第七条 文艺创作扶持重点聚焦思想精深、艺术精湛、制作精良,具有获得国家级常设性文艺奖项潜力,对培育社会主义核心价值观,弘扬中华优秀传统文化、革命文化、社会主义先进文化及云南优秀本土文化,提升云南对外形象具有积极作用的创作项目。
第八条 文艺创作扶持主要用于文学图书、戏剧剧本、电影剧本(包括动画电影、纪录电影)、电视剧剧本(包括电视动画片、电视纪录片)、广播剧、音乐、舞蹈、曲艺、杂技、美术、书法、摄影、民间文艺作品等门类及跨界的原创文艺、网络文艺作品的创作生产推广。扶持范围及标准:
(一)文学图书项目。主要指长篇小说、长篇报告文学、长篇纪实文学、中短篇小说集、诗歌集、散文集、儿童文学、文学评论集等创作出版,以及针对文艺思潮和密切联系文艺创作现状的相关文艺理论评论专著撰写出版。申报项目须完成初稿。扶持标准:长篇小说、长篇报告文学、长篇纪实文学每部扶持20万元,重点题材每部扶持60万元;中短篇小说集、诗歌集、散文集、儿童文学、文学评论集、文艺理论评论专著每部扶持10万元。
(二)影视项目。主要指电影(含动画电影、纪录电影)、电视剧(含电视纪录片、电视动画片)的剧本创作。申报项目须完成剧本初稿。扶持标准:电影剧本每部扶持30万元,重点题材剧本每部扶持60万元;电视剧〔10—20集(含)〕剧本每部扶持40万元,电视剧(20集以上)剧本每部扶持60万元,重点题材电视剧每部扶持80万元。
(三)广播剧项目。主要指广播剧的剧本创作及录制。申报项目须完成剧本初稿。扶持标准:单集或上下集每部剧本及录制扶持30万元,3集(含)以上每部剧本及录制扶持50万元。
(四)舞台艺术项目。主要指戏剧等舞台剧剧本创作;音乐、舞蹈、杂技、曲艺、戏曲、民间艺术等单个剧(节)目创作。申报项目须完成剧本或文学台本初稿。扶持标准:戏剧等大型舞台剧〔时长90分钟(含)以上〕剧本创作每部扶持50万元,中型舞台剧(时长60分钟—90分钟)剧本创作每部扶持30万元,小型舞台剧〔时长60分钟(含)以下〕剧本创作每部扶持10万元;音乐(声乐作品和器乐作品)、舞蹈、杂技、曲艺、相声、小品、戏曲等创作每部扶持10万元;交响乐或其他大型器乐作品创作每部扶持20万元。
(五)美术、书法、摄影、民间工艺项目。主要指美术、书法、摄影、民间工艺等展览展示活动。申报项目须完成策划方案。扶持标准:个人创作单项作品及展览扶持5万元;个人创作系列作品、长卷作品(长5米以上)及展览扶持20万元;综合创作、征集展览扶持50万元。
(六)网络文艺类项目。网络文艺各类别艺术门类分别参照以上文艺类别标准执行。
(七)重大题材项目。列入中央宣传部(国家电影局)、文化和旅游部、国家广电总局、中国文联、中国作协等中央和国家机关规划的重大工程项目以及省委、省政府和省委宣传部围绕重大主题和重要节点明确的项目或扶持计划,按照“三重一大”原则,以“一事一议”方式提交专家评审研究,报省委宣传部部务会审议后,给予资金补助。
文学、影视重点题材对照“云南省文艺创作重点选题及作品征集启事”,由专家评审会议确定,数量不超过该类别扶持总项目的30%。
第四章 文艺精品奖励
第九条 文艺精品奖励是指对同时符合以下条件的优秀文艺作品进行奖励:
(一)突出云南文化元素、展示云南形象或宣传云南风情的影视类、舞台艺术类、文学作品类、视觉艺术类等作品;
(二)拥有作品版权、评奖申报权和奖项荣誉权;
(三)有统一申报要求的,须代表云南申报参评;
(四)获中央宣传部等国家部委批准设立的常设全国性文艺奖项或在国内外产生重大影响力的优秀文艺作品。
上述所指中央宣传部等国家部委批准设立的常设全国性文艺奖项包括:
(一)精神文明建设“五个一工程”奖;
(二)中国文化艺术政府奖;
(三)中国广播影视大奖;
(四)中国戏剧奖;
(五)中国电影金鸡奖;
(六)大众电影百花奖;
(七)中国音乐金钟奖;
(八)中国美术奖;
(九)中国曲艺牡丹奖;
(十)中国舞蹈荷花奖;
(十一)中国民间文艺山花奖;
(十二)中国摄影金像奖;
(十三)中国书法兰亭奖;
(十四)中国杂技金菊奖;
(十五)中国电视金鹰奖;
(十六)茅盾文学奖;
(十七)鲁迅文学奖;
(十八)全国优秀儿童文学奖;
(十九)全国少数民族文学创作“骏马奖”;
(二十)其他国家文艺奖项。
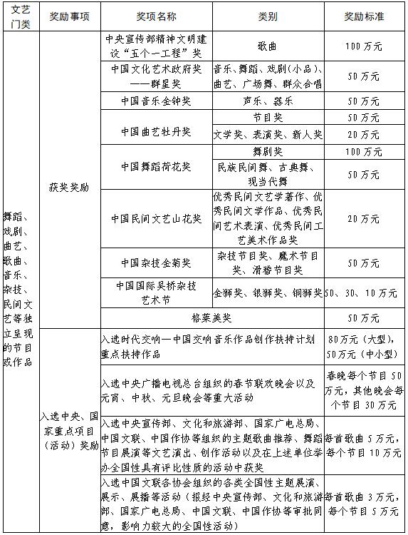
第十条 对电影、电视剧、舞台剧,按以下条件和标准予以奖励:



第十一条 其他文艺门类项目获奖或在国内外产生重大影响的,按以下条件和标准予以奖励:




上述奖励若存在提名奖项,按照对应奖项我省最高奖励金额的10%进行奖励。
第十二条 同一作品先后获得多项奖励的,按最高奖项相应标准奖励;同一作品先后在多个高端平台展示的,按最高一项相应标准奖励;同一作品在前期已获财政资金扶持,后期又获相应奖励(奖项),按照“补差”原则进行;同一作品符合多项省级财政资金奖补的,按照“就高、不重复”原则进行奖补。
第五章 重大文化艺术活动资助
第十三条 重大文化艺术活动主要包括具有较高文化艺术含量的演出和重大文化节庆活动,列入中央和国家机关有关部门规定安排的重大文艺赛事(活动),以及省委、省政府要求或由云南相关部门主办、承办、协办、参与组织的相关重大文艺赛事(活动)。上述所指演出、重大文化节庆活动、重大文艺赛事活动主要包括:
(一)节展类演出和主题演出季项目;
(二)重大文化活动类项目;
(三)重大文艺赛事类项目;
(四)重大文艺研讨类项目;
(五)文艺文化人才培训、讲座类项目;
(六)文化交流类项目;
(七)其他。
第十四条 资助资金由主办单位提出申请,以“一事一议”方式提交专家评审研究,报省委宣传部部务会审定后,给予资金补助。
第六章 扶持资金申报与审批
第十五条 扶持资金项目原则上每年组织一次集中申报、集中研究。省委宣传部根据本办法规定,结合年度工作重点及预算安排等,制定印发下一年度专项扶持资金申报文件,明确年度补助重点、时限要求等,并按政府信息公开的有关要求公开相关内容。
第十六条 建立项目储备和培育制度。省委宣传部对推荐、申报、审定的创作生产项目进行分类筛选,全过程跟踪指导,具体做好专家论证、业务培训、事务协调等。
第十七条 扶持资金申报遵循以下原则:
(一)文艺创作扶持申报项目突出“扶持基础”,在申报时应具备提交剧本、文学台本初稿等基础条件,并计划在申报年度或下一年度完成的项目,经程序认定后进入项目库,扶持资金从当年度云南省文艺精品创作专项扶持资金中列支。
(二)文艺精品奖励申报项目突出“后端奖补”,采取“揭榜挂帅”的方式,在项目申报时应具备提交作品创意方案、作品雏形、资金来源等基础条件,经程序认定后进入项目库,待达到奖励标准后,奖励资金从下一年度云南省文艺精品创作专项扶持资金中列支。
(三)重大文化艺术活动资助申报项目突出“支持激励”,在项目申报时应具备提交活动方案、文件资料等基础条件,并计划在申报年度或下一年度完成的项目,经程序认定后进入项目库,资助资金从当年或下一年度云南省文艺精品创作专项扶持资金中列支。
(四)扶持资金从省委宣传部年初部门预算中统筹安排,按照“先奖补后扶持”的思路,优先兑现文艺精品奖励,文艺创作扶持、文化艺术活动从剩余资金中资助。
扶持资金按照“就高、补差、不重复”原则进行补助,不得多头申报或重复享受省级财政资金。
第十八条 项目申报主体需具备以下基本条件:
(一)在行政机关登记注册、具有相应资质和创作生产能力的法人单位或其他组织。
(二)以个人为申报主体的,个人须熟悉云南情况、了解云南故事,具备打造作品的基础和条件。
第十九条 申报项目应精心策划、充分论证,无法律纠纷,无知识产权(版权)争议,同一项目未经重大修改或改版升级不得重复申报。作品权益属多方所有的,须得到权益所有者书面授权。
第二十条 申报项目须突出云南文化元素、展示云南形象或宣传云南风情,参赛评奖须由我省或我省联合报送且我省享有署名权、参评全国奖项的单独申报权和作品的公益使用权。由多家单位参与合作的项目,须经各参与合作单位在《云南省文艺精品创作专项扶持资金项目申报表》上盖章同意,再由主办单位或主要出资单位申报,申报主体须对项目负主要责任。
扶持项目成果代表云南申报参评并荣获中宣部精神文明建设“五个一工程”奖或中宣部、文化和旅游部等设立的全国性文艺奖,奖金由省委宣传部分配。
第二十一条 申报程序:
(1)省委宣传部公开发布“云南省文艺创作重点选题及作品征集启事”有关信息。依据规定的申报条件和要求,填写申报材料,按规定时间和程序进行申报。申报主体应如实填写申报表,如有弄虚作假,一经查实,取消当年度项目申报资格,申报单位负责追回冒领扶持资金及奖金,并承担连带责任。
(2)扶持资金由申报主体按照属地和归口原则,从对应宣传文化单位(部门)申报,逐级审核后报送至省委宣传部。
(三)省级宣传文化单位负责职责范围内的项目申报,对申报项目进行审核初评并签署意见,按申报指标数汇总后报省委宣传部。
(四)各州(市)党委宣传部负责组织本地区项目申报,对申报项目进行审核初评并签署意见,按申报指标数汇总后报省委宣传部。
(五)省委宣传部文艺处负责申报政策解读和申报引导,做好相关协调对接工作。
(六)中央宣传部(国家电影局)、文化和旅游部、国家广电总局、中国文联、中国作协及其直属机构等可直接向省委宣传部提出项目合作意向或交办工作任务,经专家组评审论证后,报经部务会审核同意,开展项目合作。
(七)对特定的重大主题文艺作品创作生产项目、重大文化艺术活动,可向省委宣传部直接申报,经专家组评审论证后,报经部务会审核同意,纳入扶持范围。
第二十二条 申报项目的评审工作,按照《云南省文艺精品创作专项扶持资金项目评审细则》实行。扶持资金项目采取“申报初审、资格认定、专家评审、部务会审定”的评审制度:由省级宣传文化单位、各州(市)委宣传部对申报项目进行审核初评;由省委宣传部组织有关人员对申报项目进行资格认定;通过资格认定的项目提交专家评审会2轮评审,并提出入库项目和补助金额建议;省委宣传部部务会根据专家评审结果与建议,审核批准扶持项目与补助金额。
第二十三条 拟扶持项目应向社会公示。对公示项目有异议的,提出异议者需在公示期内实名提出书面意见和提供相关证明材料。异议受理单位应在规定时限内完成审查并作出结论。对评审专家的艺术或学术判断有不同意见,不能作为提出异议的理由。公示期满无异议项目,由省委宣传部按程序审批后,下发扶持通知。扶持项目不得转包或委托完成。
第二十四条 有下列情形之一的,不予扶持和奖励:
(一)项目不符合党和国家相关法律政策规定,或知识产权等存在争议;
(二)申报主体通过欺骗、剽窃、贿赂等不正当或非法手段获得奖项;
(三)申报主体正在进行影响该单位(机构)正常经营活动的重大诉讼或仲裁;
(四)申报主体涉嫌违法行为正在被有关部门调查,或被市场监管、税务等部门列入经营异常企业名录或严重违法失信企业名单并在企业信用信息公示系统上予以公示;
(五)其他不宜予以支持的情形。
第七章 扶持资金使用和管理
第二十五条 扶持资金的使用和管理坚持“公开透明、专款专用、规范运作、强化监督、注重绩效”的原则。项目实施单位和个人使用扶持资金必须遵守国家财政、财务规章制度和财经纪律,完善管理制度,实行单独核算,做到用途清楚、账目明晰,并自觉接受宣传、财政、审计和纪检监察部门的监督检查。
第二十六条 扶持资金项目在公开申报时应结合资金使用管理有关要求编报绩效目标,受扶持的创作项目完成后,由实施单位(个人)进行项目绩效自评,相关宣传文化单位(部门)负责组织开展各自主管或本地区扶持资金的绩效监控、绩效评价和监督检查,并将绩效评价报告报省财政厅、省委宣传部备案。省财政厅、省委宣传部将围绕资金管理使用情况,适时开展或委托第三方机构对绩效评价或监督检查情况进行抽查,绩效评价和监督检查结果将作为以后年度资金预算安排和分配的重要依据。
第二十七条 按照财政预算管理有关规定,扶持资金统一拨付各申报单位,相关宣传文化单位(部门)指导实施单位或个人依法依规对扶持资金进行合理分配,并按时提交资金分配使用情况报告,接受监督检查和专项审计。
第二十八条 扶持资金支出过程中,属政府采购范围的,或使用项目资金形成固定资产属于国有的,按照政府采购和国有资产管理的有关法规制度执行;知识产权等无形资产管理,按照国家知识产权、专利相关法律法规执行。
第二十九条 各级财政和业务主管部门,在资金分配、使用、管理等工作中,不得违反规定分配资金、向不符合条件的单位(项目)分配资金、擅自超出规定的范围或标准分配使用资金等。对于违反财经法律法规的行为,严格按照相关法律法规追究责任,依规依纪依法处理。涉嫌犯罪的,移送司法机关处理。
第三十条 扶持资金使用主体须按计划推进项目实施工作。实施过程中因不可抗力或其他特殊原因需要延期、变更实施主体、调整预算和绩效目标等,须提出书面申请,按规定程序报批。未经批准不得随意变更实施项目、实施主体、实施期限和改变资金用途。
第三十一条 扶持资金下达一年后,未实质性启动,或因各种特殊原因无法继续实施或不再实施的,作终止项目处理,已拨付的财政资金按原渠道收回。
第三十二条 扶持项目完成后,扶持资金使用主体应及时清理账目和资产,进行经费决算,办理结项,开展绩效自评。
第三十三条 扶持资金项目未通过结项验收的,作终止项目处理,剩余资金冻结,追回已拨付的全部扶持资金,按原渠道退回拨款单位上缴省财政。
第三十四条 获得扶持资金的项目作品在播映、演出、展览、出版、发表、宣传、推介等时,须明确标示“云南省文艺精品创作专项扶持资金扶持项目”字样。
第三十五条 实行扶持资金管理使用责任追究制度。
按照“谁审批、谁负责”的原则,负责扶持资金管理的分管领导、内设部门领导、经办人员、评审专家及其他相关人员在扶持资金分配、评审、审批、结项鉴定等过程中承担相应责任,存在违规违纪违法行为的,依照相关规定处理。
对资金使用单位或个人在扶持资金管理、使用过程中存在下列违规违纪违法情形之一的,作撤销项目处理,追回已拨付的全部扶持资金。涉及违规违纪违法的,依照相关规定处理。涉嫌犯罪的,依法移交司法机关处理。
1.项目内容及实施过程中出现政治问题;
2.违反国家法律法规及有关制度规定;
3.项目内容违背公序良俗;
4.严重违反财经纪律和财务制度规定;
5.项目实施与申报内容严重不符;
6。项目实施存在严重质量问题;
7.存在弄虚作假、徇私舞弊、行贿等行为;
8.拒不配合资金项目监督管理工作;
9.经两次延期仍不能完成;
10.其他违规违纪违法事项。
第八章 附 则
第三十六条 本办法由云南省财政厅、中共云南省委宣传部负责解释。
第三十七条 鼓励有条件的州(市)制定相应扶持奖励政策,与省级宣传文化单位联合开展“揭榜挂帅”、签约创作,参与联合攻关创作。
第三十八条 本办法自2023年6月17日起施行,有效期至2026年6月16日。其中,精品奖励适用于2023年6月17日及以后获得相关奖项的文艺作品。原《云南省文艺精品创作专项扶持资金管理暂行办法》(云财教〔2012〕451号)同时废止。


