
2020年全国高考已经结束,各大双一流高校今年的招生情况也成为云南最优秀的考生和家长关注的焦点。近日,中国科学技术大学本科招生云南招生组组长袁业飞博士接受了双一流高校云南招生公益平台的独家专访,就大家关心的问题进行了解答。以下为专访实录:




(图片来源:双一流高校云南招生)
学校简介
学校实力
✦ 2020高校自然指数排名:大陆地区第1名,世界排名第4名。
✦ 2020年《泰晤士高等教育》大学排名:大陆地区第3名,世界排名第80。
✦ 2020年U.S.News世界大学排名:大陆地区第3名,世界排名第128。
✦ 2019年QS中国大陆大学排名:大陆地区第4名。
排名情况如图:

(数据来源:双一流高校云南招生)
✦ 国家级精品在线开放课程5门;国家级精品资源共享课11门;国家级精品视频公开课14门。
✦ 2017年教育部学科评估共有7个学科被评为A+,2个被评为A。数理化天地生六个基础学科全部被评为A+/A,全国高校唯一。
✦ 中国科学院和中国工程院院士62人,国家万人计划领军人才及教学名师50人,青年拔尖人才20人,国家杰出青年科学基金获得者121人,优秀青年科学基金获得者127人,教育部长江学者(含青年)46人。
●问答时间●
本科招生云南招生组组长
袁业飞
Q:请问袁老师,贵校2020年招生录取规则较往年是否有变化?近年是否有退档?
A:我们的招生政策是一贯坚持两个百分百。我们郑重向考生和家长、社会承诺按1:1提档,提档不退档。100%录取,零风险,学生可以大胆报考。另外,我们可以100%满足考生的专业选择要求,哪怕是我们招生计划中没有的专业,我们承诺新生在到校之后第一时间给予调整!近年来在云南从没有退档。
(图片来源:双一流高校云南招生)
Q: 请对贵校的优势学科、特色专业、著名学院做些简要说明。
A:中国科大传统的优势学科是理科,工科方面实力也非常强,我们学校正全力发展新工科和新医学。我们的新工科以培养引领科技革命的卓越研究工程师为使命,在量子信息与网络安全、大数据、人工智能、新能源科学、环境与生态学科等方面全面发力。我们的新医学的特色是理、工、医交叉融合,医教研协同创新生命科学与医学一体化发展,重点发展核医学、临床医学物理、医疗器械研发和智慧医疗。

Q: 贵校海内外交流、联培计划的人数、覆盖率和参加条件分别是什么?请给出代表性签约名校名称。
A:当前,学校开展了形式多样的国际化办学,比如,选派高年级本科生赴境外参加暑期研究实习;选拔优秀本科生赴境外高校参加一个学期的课程学习;启动世界名校暑期学习计划,鼓励低年级本科生体验异国学习;推进我校与境外大学的合作双学位项目;聘请国际一流专家来校授课;组织高水平国际夏令营,与斯坦福大学、麻省理工合办SUM(Stanford,USTC,MIT的缩写)夏令营已经持续多年。目前,所有申请参加国际交流的本科生都得到了学校的资助。

(图片来源:双一流高校云南招生)
Q: 请简介贵校转专业的具体政策和通过率?
A:中国科大可以保证零门槛100%免费转专业,而且是全国唯一可以做到这一点的大学。以本科教育为本,以学生为本,是我们的教育理念。大学期间,学生有三次重新选择专业的机会,新生入学一年后可根据兴趣在全校自选学院或学科,大二结束后可在学院或学科内自选专业;三年级后还可调整专业或个性化设计修课计划。此外,学生可以在不转专业的情况下跟随任何专业修课,只要修满学分就能获得该专业的学位。可以说,真正做到了100%自主选择专业。
Q: 请介绍贵校的双学位和辅修专业政策。
A:我校双学位及辅修专业自1995年开办以来,在培养交叉学科的复合型人才方面取得了较好的效果。开办专业为我校目前已设置的所有本科专业。工商管理专业和计算机科学与技术专业报名的同学偏多些。具体的选修资格是:(1)学生选修双学位专业要求与其主修专业分属不同学科门类,即跨学科选修;辅修专业要求不同于主修专业即可。(2)学生在选修双学位或辅修专业时,主修专业计划内已修读课程必须全部及格,成绩优秀,学有余力(排名居前50%或GPA不低于3.0)。
Q: 请简单介绍下贵校优才拔尖培养计划。
A:中国科大注重培养新型交叉学科拔尖人才,并开展了一系列的培养项目,主要包括四块:一是科技英才班,我校通过与中国科学院相关研究院所合作,陆续开办了11个科技英才班,涵盖了数学、物理、化学、生物、工程、信息和计算机等学科。二是生物医学交叉学科人才培养计划,我校与北京协和医学院联合开展生物医学交叉学科人才培养计划,培养既接受过优质理工学科基础研究训练,又接受过系统医学教育的优秀人才。三是金融与商务英才班,我校与国外一流商学院合作培养高级金融研究与应用人才。四是文理复合英才班,我校与国际名校合作培养富有创新精神的高层次国际化战略人才。在学生选拔方面,我们会在当年录取的新生中遴选:学生自愿报名,采用笔试和面试相结合的方式,着重对学生的学术兴趣、发展潜质和综合能力进行评价。还有就是建立动态选拔机制,使项目外特别优秀的学生能顺利地进人项目。
截至2020年3月,全校“拔尖计划”共培养学生1653人,其中已毕业1077人,在读576人,深造率远高于全校本科生平均深造率。

(图片来源:双一流高校云南招生)
Q: 请简单介绍贵校各学科、年级本科生校区分布和新生的宿舍情况。
A:目前中国科大有五个校区,为东、西、南、北、中区,其中本科生均在中区、东区和西区,南北区主要是研究生。本科新生主要住在中区。学生宿舍含阳台大概有30平米,3-4人一间,精装修,免费提供全套高质量的床上用品,拎包入住。宿舍有空调和暖气,冷暖双供,时刻提供最舒适的温度。每层楼有热水淋浴间、洗衣房和活动室。

(图片来源:双一流高校云南招生)
Q: 请介绍贵校的食堂数量、特色、口味、价格和卫生条件。
A:食堂主要集中在东区和西区,各有3个大的食堂,中区有一个食堂。南北风味都有,好吃不贵。中餐一顿基本上是5元钱吃饱,10元钱吃好。食堂整洁卫生,每天、每顿定时消毒。
Q: 请给出历史知名学者、杰出校友。
A:“千生一院士”,目前已有73位本科毕业生当选两院院士。一大批毕业生献身祖国国防事业,涌现出了32名科技将军。249位校友入选“国家杰出青年科学基金”。279位中国科大毕业生入选优秀青年科学基金项目。
下图是由中国科学院和中国工程院院士中科大校友头像组成的USTC(中国科大的英文缩写)。




(图片来源:双一流高校云南招生)
Q: 贵校去年有多少人获得奖学金?发放总额、获奖人数占比是多少?
A:2019年度,获“奖、贷、助、补、减免、生活援助”资助总额为三千多万元,人均资助额达3500余元,位居全国高校前列。学校设立各类奖学金40余项。其中包括“郭沫若奖学金”、“求是奖学金”等由国内外社会团体、公司、基金会、著名人士、专家学者等捐款设立的专项奖学金以及优秀学生奖学金等。2019年度,4千人次获奖,本科生获奖面达46%。
Q: 请简单介绍下贵校所在城市的情况。
A:合肥是长三角副中心城市,GDP在全国省会城市排第五;另外合肥是国家历史文化名城,国家文明城市;名人有包拯、李鸿章、周瑜、冯玉祥、段祺瑞、卫立煌、王亚樵、孙立人、杨振宁;合肥是全国三个综合性科学中心之一,是全国科学和教育的重镇;合肥是高铁中心城市,到北京3.5小时、到上海2小时、福州4个小时,到郑州、长沙、济南3小时,到武汉和杭州两个小时,到南京50分钟。
Q: 贵校近3年总共获得多少金额的校友捐款?
A:2017-2019年,总共获得校友捐款5亿,2020年迄今收到单笔最大捐款1.068亿。
Q: 请给出在校本科生、研究生数、留学生数;以及师资队伍结构人数和比例。
A:截止2019年10月,在校本科生7421人,研士研究生13133人,博士研究生6415人,共计19548人。本科生占全日制在校生总数的比例为24.7%,留学生比例占2.32%。
截至2019年12月,共有教学与科研人员2244人,其中教授749人(含相当专业技术职务人员),副教授797人(含相当专业技术职务人员)。其中,两院院士等高层次人才不重复统计共有473人,占固定教师总数的36%;青年人才占高层次人才的55%,人才队伍朝气蓬勃。45岁以下青年教师占教师总数的70%,其中35岁以下教师约占青年教师总数35%。
Q: 请给出国家级教学成果奖数与名称。
A:截至2018年共获得22项国家级教学成果奖。
Q: 请给出国家级科研奖励数。
A:自2000年以来,我校共获得各类国家科技奖励45项,其中国家自然科学奖25项、国家科学技术进步奖15项(含专项)、国家技术发明奖3项以及国际科学技术合作奖2人次。
2000年以来我校获国家科技奖励情况统计表:

(数据来源:双一流高校云南招生)
Q: 请给出国家级科研项目申报数、获批数和到账经费数。
A:2019年,共申报国家基金各类项目1308项,获批394项。其中面上项目170项,青年科学基金项目117项,资助率均位居全国主要高校前茅。获批基金委重点项目12项、重大科研仪器研制项目3项。附属第一医院基金申报241项,获批31项,创历史新高。共到款科研经费18.5亿元,其中,纵向科研项目经费14.3亿元,基地建设及运行费2.9亿元,横向科研项目经费1.2亿元,科技成果转让经费536.9万元。
Q: 请给出贵校本科生近年的保研率和出国留学率数据。
A:

(数据来源:双一流高校云南招生)
Q: 请给出贵校近三年毕业生就业行业及单位。
A:主要就业行业单位有:华为、科大讯飞、中科院、阿里巴巴、TP-link、百度、腾讯、中国工程物理研究院、中国电子科技集团公司、网易等。
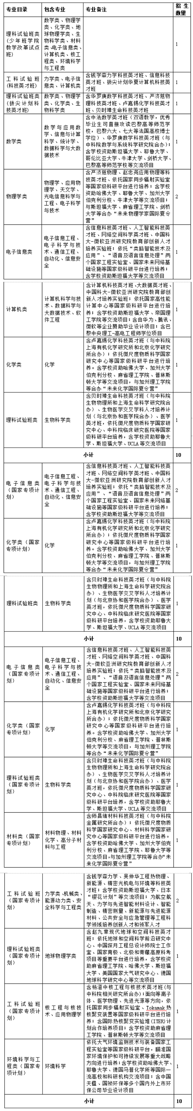
Q: 请给出贵校今年在云南的招生计划数据图表,以及贵校近1-2年在云南分专业录取的数据图表。
A:

(数据来源:双一流高校云南招生)
Q: 请给出贵校近3年招录分数数据。
A:

(数据来源:双一流高校云南招生)
Q: 在您往年与云南考生和家长的沟通中,您发现他们对贵校或贵校云南招生最大的误解是什么?您有着怎样的回答?
A:科大学习其实并没有想象中那么苦,超过97%的学生都能够在4年内顺利完成学习,包括我们从云南招来的国家专项的同学。
我校现在正在全力发展新医科,以培养医学家而非临床医生为使命,专注于病理研究,而非临床手术。当前我们已经和协和医学院在共同培养生物医学交叉人才。我校已经设立临床医学院,保持病理、肿瘤、药理、免疫、分子检测等方面的优势,并积极发展智慧医疗、核医学、生物医学工程、医疗设备等全新领域。对医学有兴趣的同学可以选择基础理科专业,需要从大三学生中选拔有志于学医的学生进入各个项目,不在本科招生中直接确定。
报考咨询方式
详情请参考中国科学技术大学本科招生网。
欢迎考生及家长添加“双一流高校云南招生”(微信号zhaoshengyn)为好友,备注“中学-年级-文/理”(如:XX中高2理),留言【XX大学】(建议用大学全称)即可加入该大学云南招生微信咨询群。
留言【志愿者】,加入双一流大学云南招生公益线上志愿者小组,获取招考一手信息,传播公益内容给更多需要的家长朋友。

双一流高校云南招生公益平台供稿


